№206 ГДЗ Рымкевич 10-11 класс (Физика)
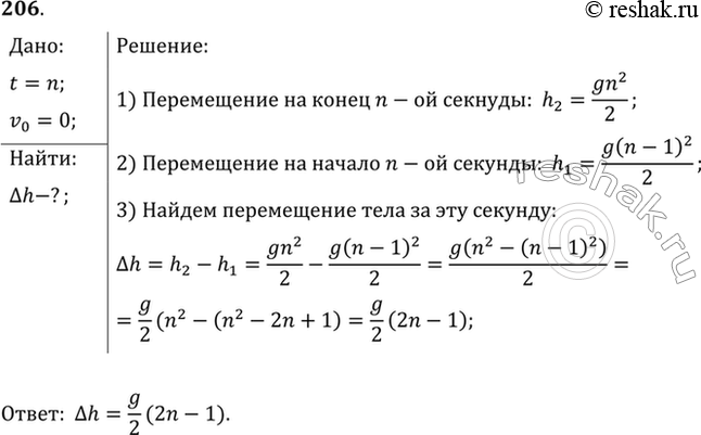
Решение #1
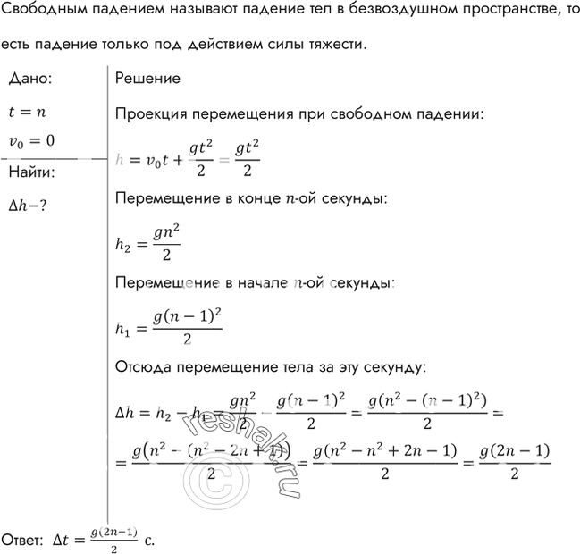
Решение #2
Решение #3

Рассмотрим вариант решения задания из учебника Рымкевич 10-11 класс, Дрофа:
Чему равно перемещение свободно падающего тела в n-ю секунду после начала падения?
*размещая тексты в комментариях ниже, вы автоматически соглашаетесь с пользовательским соглашением