№219 ГДЗ Рымкевич 10-11 класс (Физика)

Решение #1

Изображение Тело брошено горизонтально с некоторой высоты с начальной скоростью 10 м/ с. Через какое время вектор скорости будет направлен под углом 45° к...

Решение #2

Изображение Тело брошено горизонтально с некоторой высоты с начальной скоростью 10 м/ с. Через какое время вектор скорости будет направлен под углом 45° к...

Решение #3

Изображение Тело брошено горизонтально с некоторой высоты с начальной скоростью 10 м/ с. Через какое время вектор скорости будет направлен под углом 45° к...
Загрузка...

Рассмотрим вариант решения задания из учебника Рымкевич 10-11 класс, Дрофа:
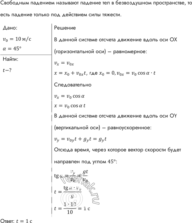
Тело брошено горизонтально с некоторой высоты с начальной скоростью 10 м/ с. Через какое время вектор скорости будет направлен под углом 45° к горизонту?
*Цитирирование задания со ссылкой на учебник производится исключительно в учебных целях для лучшего понимания разбора решения задания.
*размещая тексты в комментариях ниже, вы автоматически соглашаетесь с пользовательским соглашением