№57 ГДЗ Рымкевич 10-11 класс (Физика)
Решение #1
Решение #2
Решение #3

Рассмотрим вариант решения задания из учебника Рымкевич 10-11 класс, Дрофа:
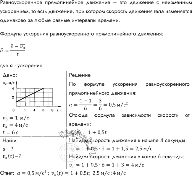
Пользуясь графиком проекции скорости (рис. 17), найти начальную скорость, скорости в начале четвертой и в конце шестой секунд. Вычислить ускорение и написать уравнение vx = vx(t).
*размещая тексты в комментариях ниже, вы автоматически соглашаетесь с пользовательским соглашением