Упр.190 ГДЗ Никольский Потапов 7 класс (Алгебра)
Решение #1
Решение #2

Рассмотрим вариант решения задания из учебника Никольский, Потапов 7 класс, Просвещение:
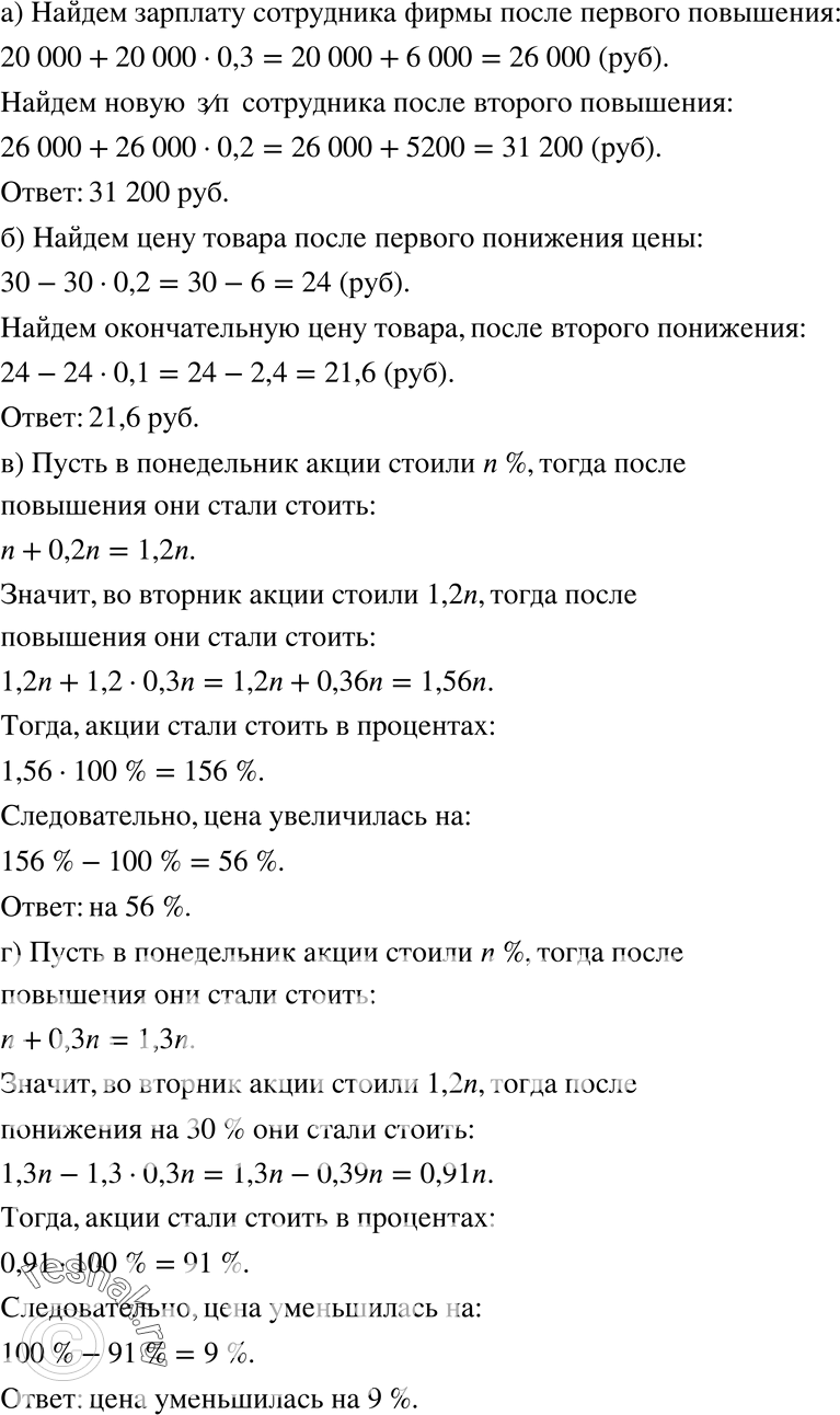
190 а) Зарплата сотрудника фирмы составляла 20 000 р. Сначала её повысили на 30%. Через некоторое время эту зарплату увеличили ещё на 20%. Определите новую зарплату сотрудника фирмы.
б) Цена товара составляла 30 р. Сначала её понизили на 20%. Через некоторое время эту новую цену уменьшили ещё на 10%. Определите окончательную цену товара.
в) В понедельник цена акции увеличилась на 20%, во вторник она увеличилась ещё на 30%. На сколько процентов за эти два дня увеличилась цена акции?
г) Во вторник цена акции увеличилась на 30%, в среду она уменьшилась на 30%. Как изменилась цена акции за эти два дня и на сколько процентов?
*размещая тексты в комментариях ниже, вы автоматически соглашаетесь с пользовательским соглашением