Упр.191 ГДЗ Никольский Потапов 7 класс (Алгебра)
Решение #1
Решение #2

Рассмотрим вариант решения задания из учебника Никольский, Потапов 7 класс, Просвещение:
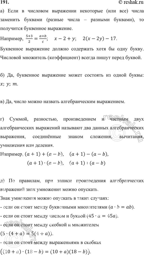
191 а) Что называют буквенным выражением? Приведите примеры.
б) Может ли буквенное выражение состоять из одной буквы?
в) Можно ли называть число алгебраическим выражением?
г) Что называют суммой, разностью, произведением, частным двух данных алгебраических выражений? Приведите примеры.
д) Можно ли опускать знак умножения при записи произведения алгебраических выражений?
*размещая тексты в комментариях ниже, вы автоматически соглашаетесь с пользовательским соглашением