Упр.200 ГДЗ Никольский Потапов 7 класс (Алгебра)
Решение #1
Решение #2

Рассмотрим вариант решения задания из учебника Никольский, Потапов 7 класс, Просвещение:
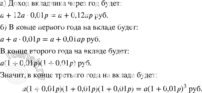
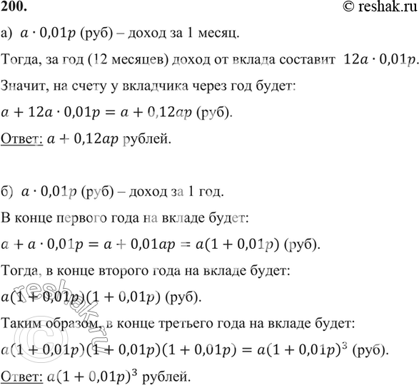
200 а) Вкладчик положил в банк а р. Банк обязуется выплачивать ему ежемесячно р% дохода от первоначальной суммы вклада. Каков будет доход вкладчика через год?
б) Вкладчик положил в банк а р. Банк обязуется начислять на его счёт в конце каждого года р% дохода от суммы вклада, находившейся на счёте в течение этого года. Какая сумма будет на счёте у вкладчика в конце третьего года?
*размещая тексты в комментариях ниже, вы автоматически соглашаетесь с пользовательским соглашением