Упр.97 ГДЗ Макарычев Миндюк 9 класс (Алгебра)
Решение #1
Решение #2
Решение #3

Рассмотрим вариант решения задания из учебника Макарычев, Миндюк, Нешков 9 класс, Просвещение:
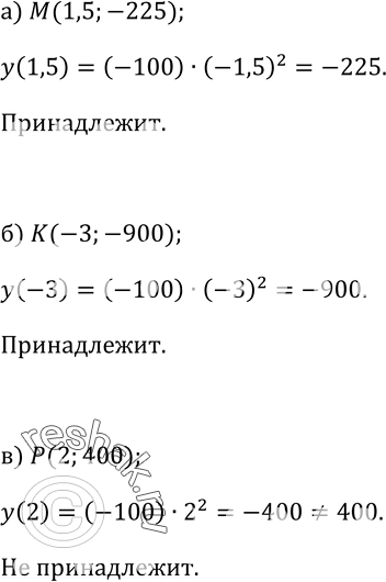
97 Принадлежит ли графику функции у = — 100x2 точка:
а) М( 1,5; -225); б) К(-3; -900); в) 2; 400)?
*размещая тексты в комментариях ниже, вы автоматически соглашаетесь с пользовательским соглашением